I am not a formally trained designer! I studied Drawing (Fine Art base BA), but I was a designer for nearly ten years. A designer who knows nothing of design. This frustration got to me! So I started reading: “Why We Buy” by Paco Underhill.
I quit my job in mid-Jan 2016. Started my journey of learning user experience design.
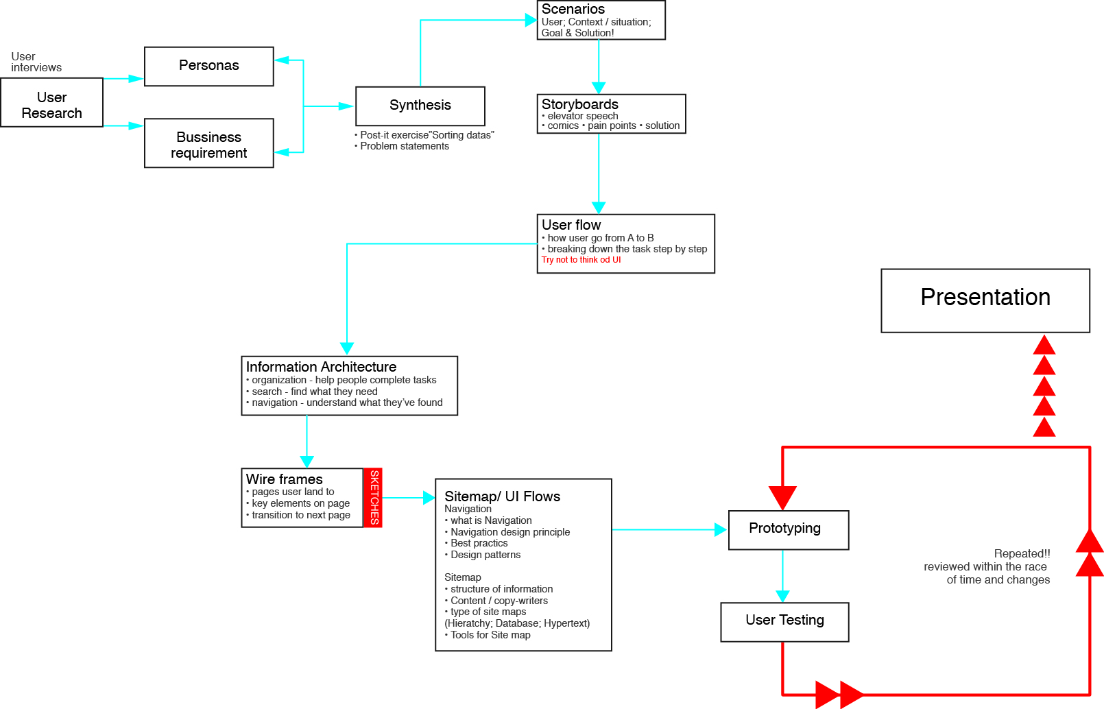
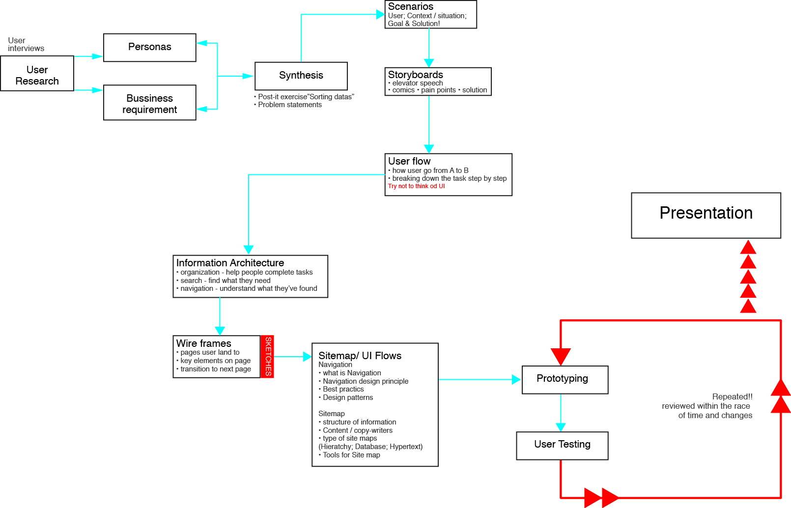
After two weeks in the course, we draw the diagram below. It reminded me of my architect friends. The first task was while at the college, where she followed me for 24 hours and observed every move, had an understanding of what others do and understanding of people.
I am learning to be a designer, trying to understand how to share, collaborate, explore together with everyone. I know I need to find a way to do this!

After reading the book by Artiom Dashinsky:
- Why am I building this?
- Who am I building it for
- When will I use this?
- Where will I use this?
- What Am I building?
- How could I measure it?
I added these to the map and asked myself about two projects I still think of daily. The two projects affected me the most as a Ux UI designer. I should write about it soon.